Loading spinner

VNQ830

生産終了
Design Win

QUAD CHANNEL HIGH SIDE SOLID

Download datasheet

製品概要

概要

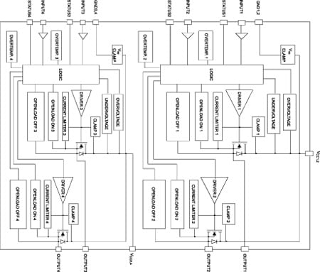
The VNQ830 is a quad HSD formed by assembling two VND830 chips in the same SO-28 package. The VND830 is a monolithic device made using| STMicroelectronics™ VIPower™ M0-3 Technology. The device is intended for driving any type of multiple load with one side connected to ground.

The active VCCpin voltage clamp protects the device against low energy spikes (see ISO7637 transient compatibility table). Active current limitation combined with thermal shutdown and automatic restart protects the device against overload. The device detects the open load condition in both the on and off state.

In the off state the device detects if the output is shorted to VCC. The device automatically turns off in the case where the ground pin becomes disconnected.

  • 特徴

    • CMOS compatible inputs
    • Open Drain status outputs
    • On-state open-load detection
    • Off-state open-load detection
    • Shorted load protection
    • Undervoltage and overvoltage shutdown
    • Loss of ground protection
    • Very low standby current
    • Reverse battery protection

回路ダイアグラム

EDAシンボル / フットプリント / 3Dモデル

STマイクロエレクトロニクス - VNQ830

Speed up your design by downloading all the EDA symbols, footprints and 3D models for your application. You have access to a large number of CAD formats to fit with your design toolchain.

Please select one model supplier :

Symbols

EDAシンボル

Footprints

フットプリント

3D model

3Dモデル