FLI5968H
Obsolete
Design Win
Multi-function LCD monitor controllers up to WUXGA

Download databrief

Product overview

概要

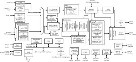
The FLI59xx family of controllers are highly integrated mixed signal LCD controllers for multi-function LCD monitors and LCD TV applications supporting up to WUXGA resolutions.

The FLI59xx has integrated advanced video image processing from Faroudja as well as a proven ADC/PLL and Ultra-Reliable DVI or HDMI 1.1 compatible digital receiver with FRC to ensure proven PC graphics compatibility.

With Emmy award winning Faroudja DCDi® technology incorporating horizontal enhancement technology, advanced TV color control with Adaptive Contrast and Color (ACC) and Active Color Management-3D (ACM-3D), in addition to industry leading Motion Adaptive De-interlacing (MADi), advanced film mode detection, and response time compensation, the FLI59xx processes SDTV inputs to output images that are crisper with life-like quality.

The integrated picture-in-picture, embedded microcontroller, versatile OSD engine, low bandwidth general purpose ADC, and dual LVDS transmitters (or optional 24-bit TTL output) enables cost-effective HDTV-ready multi-function LCD monitor or LCD TV solutions.

The FLI59xx family of controllers includes the following products: FLI5962 supports up to 1920 x 1200 resolutions with DVI FLI5962H supports up to 1920 x 1200 resolutions with DVI and HDCP FLI5968H supports up to 1920 x 1200 resolutions with HDMI and HDCP FLI5928H supports up to 1366 x 768 resolutions with HDMI and HDCP

  • All features

    • Response Time Compensation (RTC)
    • MADi, film mode detection, temporal noise reduction and cross color suppression for SDTV
    • Panoramic scaling for wide output resolutions
    • Frame Rate Conversion (FRC)
    • Faroudja® Truelife™ horizontal enhancements
    • TV color controls using ACC and ACM-3D
    • Embedded x86 microprocessor with external SPI Flash ROM
    • Versatile OSD controller for high quality bitmap-like TV OSD
    • Dual LVDS transmitter for direct interconnect to LCD panels up to WUXGA 60 Hz
    • Variable PIP window up to 640 x 480
    • ITU601 (16-bit) video input
    • Triple ADC and PLL up to 205 MHz
    • Integrated HDMI 1.1 receiver up to 165 MHz (FLI5968H and FLI5928H)
    • Integrated Ultra-Reliable DVI® receiver up to 165 MHz (FLI5962 and FLI5922)
    • ITU656 video input
    • DCDi Edge® processing
    • HDCP supported with FLI59xxH versions
    • Package: 256 PQFP

回路ダイアグラム

EDA Symbols, Footprints and 3D Models

STMicroelectronics - FLI5968H

Speed up your design by downloading all the EDA symbols, footprints and 3D models for your application. You have access to a large number of CAD formats to fit with your design toolchain.

Please select one model supplier :

Symbols

Symbols

Footprints

Footprints

3D model

3D models