STPM14

Obsolete
Design Win

Single phase energy metering IC with pulsed output and digital calibration

Download datasheet

Product overview

Description

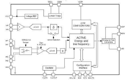
The STPM1x family is designed for effective measurement of active energy in a power line system using a Rogowski Coil, current transformer and shunt sensors. This device is specifically designed to provide all the necessary features to implement a single phase energy meter without any other active component. The STPM1x device family consists, essentially, of two parts: the analog part and the digital part. The former, is composed of a preamplifier and first order ∑ Δ A/D converter blocks, band gap voltage reference, low drop voltage regulator. The digital part is composed of a system control, oscillator, hard wired DSP and interface for calibration and configuration. The calibration and configuration are done by OTP cells, that can be programmed through a serial interface. The configured bits are used for testing, configuration and calibration purposes. From two ∑ Δ output signals coming from the analog section, a DSP unit computes the amount of consumed active energy. The active energy is available as a pulse frequency output and directly driven by a stepper counter. In the STPM1x an output signal with pulse frequency proportional to energy is generated. This signal is used in the calibration phase of the energy meter application allowing a very easy approach. When the device is fully configured and calibrated, a dedicated bit of OTP block can be written permanently in order to prevent accidental entry into test mode or changing any configuration bit.

  • All features

    • Ripple free active energy pulsed output
    • Direct stepper counter drivers
    • Shunt, current transformer, Rogowsky coil sensors
    • Live and neutral monitoring (STPM13/14)
    • Easy and fast digital calibration at only one load point
    • No-load, negative power and tamper indicators
    • Integrated linear VREGs
    • RC (STPM11/13) or crystal oscillator (STPM12/14)
    • Support 50 ÷ 60 Hz - IEC62052-11, IEC62053-2X specification
    • Less than 0.1% error

Circuit Diagram

EDA Symbols, Footprints and 3D Models

The STMicroelectronics team - STPM14

Speed up your design by downloading all the EDA symbols, footprints and 3D models for your application. You have access to a large number of CAD formats to fit with your design toolchain.

Please select one model supplier :

Symbols

Symbols

Footprints

Footprints

3D model

3D models